保健室日誌
ほけんだより12月
生徒のみなさんへ
ほけんだより12月号を発行しました。
ほけんだより11月③④
スクールカウンセラーだより①②
ほけんだより7月②
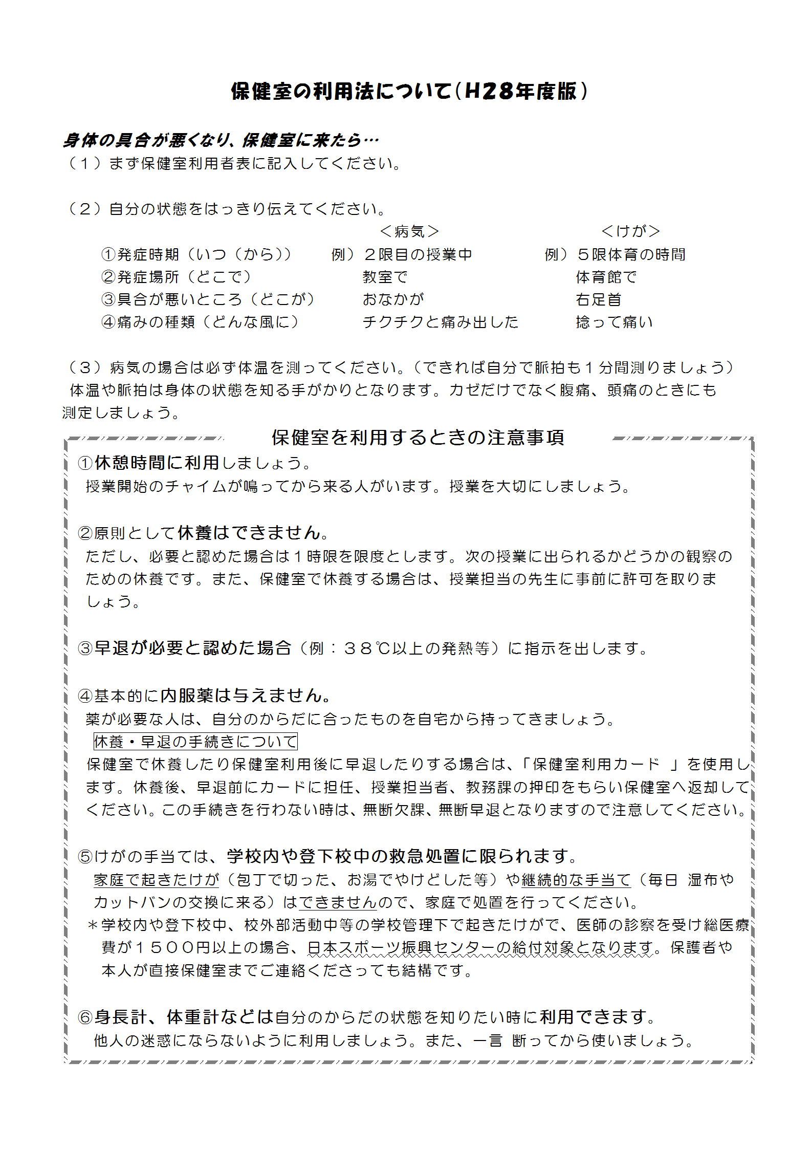
ほけんだより7月
生徒のみなさんへ
ほけんだより7月号を発行しました。
ほけんだより6月②
ほけんだより6月
生徒のみなさんへ
ほけんだより6月号を発行しました。
ほけんだより5月③
ほけんだより5月③号を発行しました。
ほけんだより5月②
生徒のみなさんへ
ほけんだより5月②号を発行しました。
ほけんだより5月
ほけんだより5月号を発行しました。
ほけんだより4月②
ほけんだより4月②号を発行しました。
保健だより1月号
保健だより1月号を発行しました。
スクールカウンセラーだよりNo.3の発行について
スクールカウンセラーだよりNo.3を発行します。震災後の心のケアについてや保護者の皆様へのお知らせ、スクールカウンセラーの来室日時が掲載されています。どうぞご覧下さい。
「大切な命を守る」全国中学・高校生作文コンクール入賞者の表彰式が行われました。
3年生の竹森さんが警察庁犯罪被害者等施策推進課長賞を受賞しました。おめでとうございます!
人権講話「命の大切さを学ぶ教室」を開催しました。
12月6日(水)の5限目、2年生を対象に石川サポートセンターが主催する「命の大切さを学ぶ教室」を開催しました。講師は、2005年に中学1年生だった次女を交通事故で亡くした佐藤逸代さんです。佐藤さんは、事故の悲しい出来事と、もし自分が朝ごはんを作っていたら事故を防げたかもしれないという自らの葛藤と受け入れについて語られました。本講演は、生徒たちが命の尊さ、周りへの思いやり、そして人として大切にすべきことについて考える貴重な時間となりました。
保健だより11月②号
石川県にインフルエンザ注意報が発令されました。
本校では、まだ広まっていませんが、県内ではインフルエンザによる学級閉鎖が増え始めています。
手洗い・咳エチケット・規則正しい生活を心がける等、基本的な感染予防対策の徹底をお願いします。
また、寒いですが教室の換気も積極的に行っていきましょう。
保健だより10月号
スクールカウンセラーだより【保健相談課】
スクールカウンセラーだより【保健相談課】
令和5年度のスクールカウンセラーだよりNo.1を発行します。
スクールカウンセラーの自己紹介や来室日時、自己肯定感について
載せてあります。どうぞご覧下さい。
保健だより2月号
保健だより2月号を掲載しました。
スクールカウンセラーだより 1月号【保健相談課】
「大切な命を守る」全国作文コンクール入賞
「令和4年度「大切な命を守る」全国中学・高校生作文コンクール」高校生の部において、本校3年生宮本葉月さん
が、警察庁犯罪被害者支援室長賞を受賞しました。
12月14日(水)に本校で表彰伝達が行われ、石川県警本部の県民支援相談課長小山様から、表彰状等を受け取りまし
た。この作文は昨年度開催された「命の大切さを学ぶ教室」の講演を聞いて書いたもので、8146点の中から選ばれま
した。おめでとうございます!
命の大切さを学ぶ教室【2学年】
12月14日(水)5限 2年生において人権教育の一環として「命の大切さを学ぶ教室」を開催しました。
講師は昨年度に引き続き宮地美貴子さんです。
子どもを突然の交通事故で失ってしまった体験をとおして、「明日という日が来るのは決して当たり前じゃない」と述
べられました。
生徒たちはメモを取りながら、熱心に耳を傾けており、自分や他人の「命」について真剣に考える機会となりまし
た。その後、6限目は作文を書きました。
保健だより11月号
保健だよりを掲載しました。ぜひご覧ください。
スクールカウンセラーだより【保健相談課】
スクールカウンセラーだより【保健相談課】
スクールカウンセラーだより9月号を発行しました。
ほっとできる、おだやかな時間を過ごすためのコツなどが掲載されています。
学校生活が過ごしやすくなったら、いいですね。
【講演会】「ストレスを感じたときのいなし方」(1・2年生)
2月26日(金)金沢大学 人間社会研究域 学校教育系 准教授 原田克巳先生をお招きし、「ストレスを感じたときのいなし方」と題して、ご講演いただきました。
1年生はCSホールで、2年生は各教室でオンライン配信で聴きました。
最近、保健室でも体調不良の原因に、「ストレスかもしれない・・・」という生徒が多く、原田先生のお話を聴くことができ、参考になった生徒も多いと思います。保健室も、体調不良の生徒と一緒に、オンライン配信に参加しました。
今日の講演の中で「つらいことには必ず終わりがあります。」言われた言葉が、今の新型コロナウイルス感染症のことと重なりました。何となくつらい時、何となくしんどい時、今日のお話を思い出してもらえたらうれしいです。
【保健だより2月号】
新型コロナウイルス感染症対策のお陰で
インフルエンザの発生もゼロの状態が続いています!
「マスク・手洗い(手指消毒)・こまめな換気」
効果があるのでこれからもしっかり続けてくださいね。
3年生は卒業に向けての準備の時期になります。
今、自分がとるべき行動と我慢するべき行動を考えて行動しましょう。
裏面はイライラと上手につきあうコツです!
しっかり読んでくださいね♪
【保健だより1月号】
新しい年がスタートしました!
いよいよインフルエンザの流行期に近づいてきました!
新型コロナウイルス感染症・インフルエンザ・カゼの
予防の基本は共通!!
「マスク・手洗い(手指消毒)・こまめな換気」です!
カバンの中に入れてほしいものリストも載せてあります!
しっかり読んでくださいね♪
人権講話「命の大切さを学ぶ教室」(2学年)
12月16日(水)公益社団法人 福井被害者支援センター 相談員の宮地美貴子氏を講師に招き、「命の大切さを学ぶ教室」として、交通事故に遭った長男(当時小学6年生 11歳)のお話を聞かせていただきました。交通事故の悲惨さと命の貴さ、親というものはいつまでもわが子のことを思いたいのに、思う子がいない切実な思い、車は時には人の命を奪う凶器になることなど、たくさんのことを教えていただきました。講話後、感謝の意を込めまして生徒を代表して、南保さんのお礼の言葉と村井くんの花束贈呈を行い、「命の大切さを学ぶ教室」を閉じました。次の写真は、講話中の写真と感想文を書いている写真です。
人権週間啓発の放送
12月9日(水) 朝のST時に「人権週間啓発」の放送を行いました。
保健委員の生徒が放送室からメッセージを
読み上げました。
差別やいじめのない社会を金沢北陵高校から目指していきましょう!
保健だより【6月号】
6月1日から学校が再開しました。
金沢北陵高校の『新しい学校生活様式』を実践しながらのスタートです。
健康診断もできる項目から始めます!
提出物は忘れずに1回目で提出しましょうね。(特に検尿!)
保健室から見て、今、一番心配な話題は『マスク熱中症』です。
ただでさえ、熱中症が起きやすい季節なのに
マスクをしていることでマスクの中は
熱中症の危険因子である『高温・多湿』の条件がそろいます⁉
予防はこまめな水分補給です!
気を付けてくださいね。
スクールカウンセラー便り(臨時号②)
1年生:5月20日、2年生:21日、3年生:22日の分散登校で配布します。ご家庭でご一読ください。
<簡単にできるリラックス方法>
<大人だって不安になったり、ストレスを感じたりします>
<スクールカウンセラーに相談するには>
5月19日(火)9:00~12:00
5月26日(火)13:00~16:00
上記の時間は、学校にスクールカウンセラーが勤務しています。電話でも相談をうけることができます。
保健だより【5月号】
5月8日に郵送しました。ご家庭でご一読ください。
引き続き、新型コロナウイルス感染症対策について
ご協力をお願いします!
~保健室からも課題を出しました!~
郵送されたPTAからのマスク、政府からのマスク、手作りマスクなど様々なマスクがありますが
誰のものかわかるように目印をつけることが課題です。
今までの使い捨てマスクは落ちていたら、ごみ箱に捨てていました。
今、皆さんの手元に届いているマスクは洗って繰り返し使えるマスクです。
少しでも長く、大切に使ってもらいたいので登校再開の日までに目印をつけ、
ゴムの長さを調整し、自分のものと分かるようにしてくださいね。
裏面には、
今、最前線で新型コロナウイルス感染症と
闘ってくれている医療関係者の皆さんに感謝とエールの気持ちを込めて、
厚生労働省からのパンフレットを印刷しました。
今回の感染症にかかわる様々な職種の皆さんに
感謝の気持ちとエールを送れる社会でありたいですね。
医療従事者へのご理解を深めていただくための啓発用チラシ.pdf
出典:厚生労働省ホームページ
スクールカウンセラーだより(臨時号)
☆新型コロナウイルス感染症について、不安な思いをしながらの生活が長くなってくることは心や身体に色々な反応や症状をもたらすことがあります。
「スクールカウンセラーだより(臨時号)」
・こんな心や身体の変化はないですか?
・どんな生活をしたらいいかな?
「保護者のみなさまへ」
・子どもの心と身体に起こること
・ご家庭でできる対応について
保健だより【4月号】
4月8日に配付しています。ご家庭でご一読ください。
新型コロナウイルス感染症対策についてご協力をお願いします!
~休校の意味について考えて行動しよう!~
裏面には下記のリーフレットを印刷してあります。
「家庭内でご注意いただきたいこと~8つのポイント~」(出典:厚生労働省ホームページ)
「身のまわりを清潔にしましょう」(出典:厚生労働省・経済産業省ホームページ)
保健室より生徒の皆さんへ
金沢北陵高校の生徒の皆さん元気ですか?
有意義に過ごしていますか?
体力はあっという間に落ちてしまいますので
皆さんの運動不足が心配です。
金沢北陵高校のS字坂・W坂を
元気よく登ってこられるように
体力を維持しよう!!
命の大切さを学ぶ教室
「命の大切さを学ぶ教室」の開催
12月11日(水)5限目、2年次生において「命の大切
さを学ぶ教室」が行われました。生徒達は、少年事件被害
者遺族である一井彩子さんの話に真剣に耳を傾けており、
講演後は一井さんのメッセージを受け、「命の大切さ」
について、改めて自分で感じたこと、考えたことを作文に
しました。
「命の大切さを学ぶ」作文コンクールで表彰
12月14日(土)開催の「被害者支援フォーラム2019」
において、本校生徒2年松本亜美さんの作文「これからの
私の命」が優秀賞として選ばれ、表彰を受けました。
これは昨年度の「命の大切さを学ぶ教室」を受講した際に
書いた作文です。
「人間には、一人に一つずつ命があるが、私の命は私だけの
ものではない、たくさんの人の想いがこもっているのだ。」
と松本さんは述べています。
松本さん、優秀賞おめでとうございます。
ほけんだより【3月号】春休み直前号
保健室利用者
怪 我 589人
体調不良 1148人
そ の 他 101人 計1838人
~春になり、ホッとしている保健室です~
ほけんだより【3月号】 春休み直前号.pdf
ほけんだより【2月号】
学年別、病欠・出席停止状況をグラフにしてほけんだよりに載せてあります。
ほけんだより【2月号】.pdf ← クリック
1月28日より「病欠証明書」が「病欠届」に変更となりました!
「病欠証明書」が「病欠届」に変更となりました。
これから手続きを行う方は「病欠届」を使用してください。
【変更点】
保護者が記入(※医師に書いてもらう必要はありません)
ただし、「医療期間受診時の領収書(写)または、薬剤指示書(写)」を必ず、添付してください。
ほけんだより【1月号】
なお「病欠証明書」「インフルエンザ出席停止期間早見表」が必要な方は、
「トップページ」→「学校概要」→保健室[病欠証明書]をクリックしていただければ最上段に表示されます。
ほけんだより 【1月号】.pdf
ほけんだより【12月号】
エイズ・HIV感染について、皆さんはどのくらい知識がありますか?
保健の授業でも勉強しているはずですが、 正しい知識を持ち、正しく行動できる人は何人いるでしょか?
2年生対象に人権講座が行われました!【保健相談課】
人権講座「性の出張授業~性を知り、生を豊かに~」が行われました。
講師は、金沢大学 医学部学生(SCORA金沢 Think about yourself)3名です。本校の生徒も真剣に聞いていました。
「命の大切さを学ぶ教室」作文コンクール
3年生の南 裕己さんが「命の大切さを学ぶ教室」作文コンクールで、優秀賞に輝きました。
12月1日(土)に開催された被害者支援フォーラム2018において、表彰されました。
おめでとうございます
ほけんだより【11月号】
命の大切さを学ぶ教室【保健相談】
「交通事故はどこでも起こりうる。あたり前の生活があたり前ではなくなる。」亡くなった娘さんが、「命をかけてこの命の大切さを伝えてくれた」と涙ながらに話されました。生徒たちは佐藤さんの一つひとつの言葉に耳を傾け、命の大切さについて考えを深めました。
最後に生徒を代表して、保健委員長の畑中くんが、
「私たちも加害者、被害者になる可能性がある。気をつけたい。」と言って佐藤さんに花束を渡しました。
ほけんだより【10月号】
目の健康を考えよう!
詳細はほけんだよりを見て下さいね。
生活実態調査 結果報告(歯についてPart2)も載っています。
ほけんだより【10月号】.pdf
ほけんだより【9月号】
北陵祭発表【保健委員】
テーマは「北陵生の口の中は」です。
その様子をご覧ください。
そして、1・2年生は31Hの展示会場の設営に頑張りました。
ほけんだより【7月号】
体調管理 をしっかりして元気に夏を乗切ってくださいね。
ほけんだより【7月号】.pdf
思春期講座【保健相談課】
本日、6限目に1年次生を対象とした「思春期講座」を実施しました。
目的は
①性感染症予防の啓発、②性に関する正しい知識を身につける です。
生徒たちは真剣に聞いていました。
ほけんだより【5月号】
ほけんだより【4月号】
入学・進級おめでとうございます。
保健室は皆さんの体と心の健康をサポートするところです。
困ったことがありましたら気軽にドアをノックしてください。
ほけんだより5月号
麻しんはインフルエンザとは違い感染力がとても強く、
症状も重症化しやすいです。
ゴールデン・ウィークで外出する機会が増え、
流行拡大の可能性があります。
今回は「緊急麻しん対策特集号」です。
まずは、予防接種歴と罹患状況の確認をお願いします。
ほけんだより5月.pdf
ほけんだより4月号
ほけんだより1月号
これからがインフルエンザ流行シーズン本番です。
特に気をつけてほしいインフルエンザと感染性胃腸炎について載せました。
インフルエンザは裏面の出席停止期間早見表も参考にしてください。
手洗いは感染症予防の基本です。
石鹸を使ってしっかり手を洗いましょう。
冷えによる腹痛での来室者が増えています。
体を冷やさない工夫をしましょう。
ほけんだより1月.pdf
出席停止期間早見表(1月号裏面).pdf
ほけんだより12月号
生活リズムの乱れとネット依存が心配です。
携帯電話(スマートフォン)は使用時間を考えてください。
冬休みに1日だけでも、
携帯電話を使わない日を作ってみてはいかがでしょうか!?
全国的にインフルエンザや感染性胃腸炎が流行っています。
せっかくの冬休みが、寝込んでいた・・・ということにならないように
手洗いをしっかりして、予防しましょう。
ほけんだより12月.pdf
ほけんだより11月号
「せきエチケット」と「マスクの使い方のポイント」です。
今年は例年より早く、
集団かぜ発生のニュースを聞きました。
本校でも、インフルエンザや感染性胃腸炎の
診断を受けた連絡が入りました。
発生人数はまだまだ少ないので
インフルエンザの予防接種を予定している人は
早めに受けましょう。
ジュースのまわし飲みや食べ物のまわし食べは
インフルエンザや感染性胃腸炎が広がる原因です。
やめましょう。
ほけんだより11月.pdf
ほけんだより10月号
7月に行った生活実態調査の結果です。
帰宅後の過ごし方や
携帯とパソコンの1日の使用時間(平日)、
携帯電話の使用内容の調査結果を載せました。
皆さんの生活の中心がが携帯電話になっているようで
心配になりました。
ほけんだより10月.pdf
ほけんだより9月号
北陵祭(保健委員会)
スマートホン依存について
新聞記事を読んで自分の意見を書いたり
「インターネット依存度テスト」の掲示物を作成しました。
最近、話題の「スマホ老眼」についても調べました。
AAA運営事務局から送っていただいた
エイズについてのポスターも掲示しました。
他人事ではないHIV感染の問題。
関心を持ってほしいです。
ほけんだより7月号
ほけんだより6月号
ほけんだより4月号
ほけんだより 3学期分
ご覧になってください。
昨年はインフルエンザが大流行しましたが
今年の冬は、生徒一人ひとりが予防を意識してくれたお陰で
流行を防ぐことができました。
しかし、3月に入ってもインフルエンザの報告を受けますので
まだまだ注意が必要です。
春休みを有意義にお過ごしください。
ほけんだより1月表.pdf
ほけんだより1月裏 病欠証明書.pdf
ほけんだより3月.pdf
ほけんだより12月号
今月の保健目標から
表紙はエイズについての特集です。
裏面は耐震工事完了の記事と
かぜ・感染性胃腸炎の流行についてです。
特に感染性胃腸炎は、
嘔吐したときの対応を間違えると
家庭内でも広がりますので
ほけんだよりをしっかりと読んで理解してください。
ほけんだより12月.pdf
ほけんだより11月号
今月は11月8日の「いい歯の日」にちなんで
歯科未受診者を対象に、歯の健康相談を実施しています。
虫歯が何本あるか、歯肉や歯垢の状態など検診結果をよりくわしく説明し、
自分の状態を知ってもらいたいと思います。
先月は便秘の相談を受けることが多かったので
便秘の記事を載せました。
寒暖差が厳しくなってきました。
寒さ対策始めましょうね。
ほけんだより11月.pdf
ほけんだより 10月号
今月は「目の愛護デー」にちなんで
眼科未受診の生徒を対象に視力の再検査を行っています。
検査後は、受診勧告書を再発行しますので
早めに受診してくださいね。
急に寒くなってきました。
カゼ症状での来室が増えてきています。
衣服の調節をまめにして
体調管理に気をつけてください。
ほけんだより10月.pdf
ほけんだより9月号
夏休み明け、すぐに文化祭があり慌しくしていましたが
体調不良による来室者・欠席者が増えてきました。
保健室で目立つ症状と今後流行りそうな感染症をあげました。
調子が悪いときは無理せず、早めに休養をとりましょう。
ほけんだより9月.pdf
文化祭 保健委員会で掲示物を作成しました!
夏休みにHIV感染に関する新聞記事を読み、
感想文を書きました。
感想の一部をまとめて
掲示物を作成しました。
エコキャップの掲示物も作成しました。
800個で1人分のワクチンになります。
熱中症予防ポスターを作成しました!
保健委員会では、熱中症についての学習を行い、それをもとに、学年や
クラスにもわかりやすいポスターを作成し、教室棟や体育館前などに掲示
しました。
下のリンクをクリックすると、ポスターを見ることができます。
熱中症予防ポスター.JPG
石川県金沢市吉原町ワ21番地